SAP S/4 Conversion

Organizations choose SAP S/4 HANA for their digital modernization across all channels using a new solution, in-memory database SAP HANA. Organizations are quickly adopting S/4HANA and preparing for the transition to S/4 HANA. This transition requires upgrades throughout all SAP applications and can cause challenges of impact, cost, and time for SAP customers.

SAP S/4 Analysis

There are several pathways to migrate to SAP S/4 HANA but how do you know which path will be the right one for your system or organizational needs? What do you need in order to migrate to S/4 HANA? How to analyze HANA impact on business function? How can you prioritize for your S/4 HANA migration? Technosys has developed an SAP S/4 HANA analysis package that is provided to all of our SAP clients with a detailed report and important insights to answer these questions. Technosys SAP Analysis provides an initial assessment report for all of our SAP clients.
  • Offers full transparency on all the possible options for your S/4 HANA Migration: HANA DB, S/4 Finance, S/4 HANA conversions.
  • Impact Stimulation Report includes all the impact possibilities and is customized to each of our SAP clients to help you make the right decision for your organization.
  • For our SAP clients who choose a phased approach, Technosys provides separate HANA DB migration and S/4 Finance migration assessments.
  • We include a code optimization analysis to ensure your code will run fast on the new HANA DB.
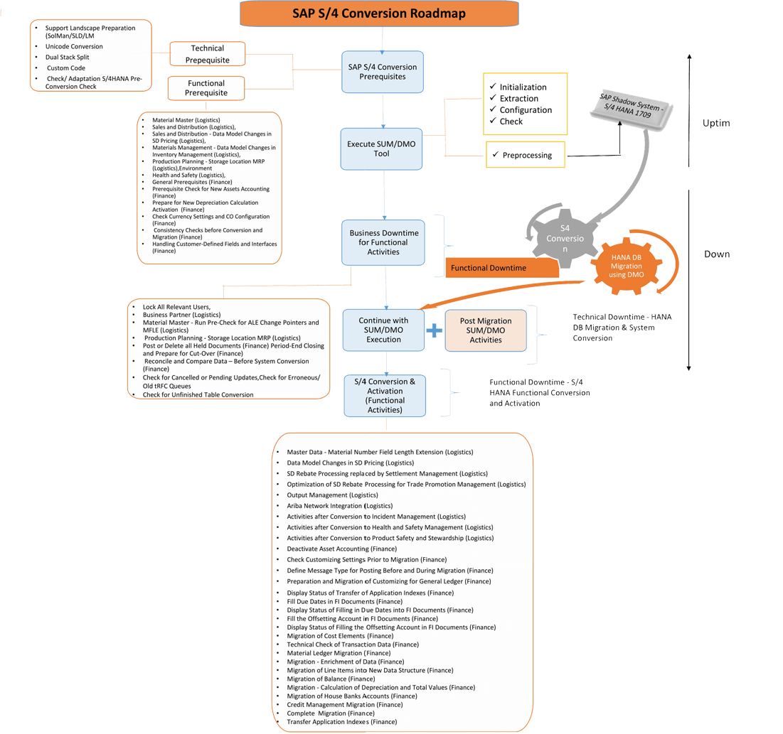
SAP S/4 HANA conversion Roadmap

SAP S/4 HANA Migration

Technosys professionals ensure quality results throughout the entire migration to S/4 HANA. We provide our clients with the proper resources and knowledge to becoming agile, adapting quickly and addressing any changes that may arise. Organizations can leverage Technosys proprietary tools to ensure accurate results through each phase of their S/4 HANA journey:

  • Offers full transparency on all the possible options for your S/4 HANA Migration: HANA DB, S/4 Finance, S/4 HANA conversions.
  • Impact Stimulation Report includes all the impact possibilities and is customized to each of our SAP clients to help you make the right decision for your organization.
  • For our SAP clients who choose a phased approach, Technosys provides separate HANA DB migration and S/4 Finance migration assessments.
  • We include a code optimization analysis to ensure your code will run fast on the new HANA DB.